金属3D打印机占据了高端打印机的最重要比重,而且,在南极熊整理分析的《全球3D打印企业估值排行榜》上,金属3D打印机占到了60%以上的比重。随着金属3d打印技术的不断进步,国产金属打印机有哪些呢?下面南极熊就为大家来盘点一下国内的金属3d打印机品牌型号。
概述
SLM
选择性激光熔化(Selective Laser Melting, SLM)技术利用较小功率激光直接熔化单质或合金金属粉末材料,在无需刀具和模具条件下成形出任意复杂结构和接近100%致密度的金属零件。该技术利用粉末材料叠层成形,材料利用率超过了90%,特别适合于钛合金、镍合金等贵重和难加工金属零部件的成形制造。在航空航天、生物医疗等领域具有广泛的应用前景。
应用特点:
1、可成型的材料有不锈钢、钛合金、镍基高温合金、钴铬合金等金属粉末;
2、可直接制作各种复杂精细结构的金属件,具有随形冷却水道的注塑模、压铸模等金属模具;
3、材料利用率高,可以减少材料消耗,尤其是贵重金属材料的浪费;
SLS
选择性激光烧结法(SLS) 选择性激光烧结法又称为选区激光烧结。它的原理是预先在工作台上铺一层粉末材料(金属粉末或非金属粉末),激光在计算机控制下,按照界面轮廓信息,对实心部分粉末进行烧结,然后不断循环,层层堆积成型。选择性激光烧结是SLS法采用红外激光器作能源,使用的造型材料多为粉末材料。加工时,首先将粉末预热到稍低于其熔点的温度,然后在刮平棍子的作用下将粉末铺平;激光束在计算机控制下根据分层截面信息进行有选择地烧结,一层完成后再进行下一层烧结,全部烧结完后去掉多余的粉末,则就可以得到一烧结好的零件。由于该类成型方法有着制造工艺简单,柔性度高、材料选择范围广、材料价格便宜,成本低、材料利用率高,成型速度快等特点,针对以上特点SLS法主要应用于铸造业,并且可以用来直接制作快速模具。
特点:
金属3D打印机是选择性地烧结金属粉末(SLS)进行积层的装置,目前主流的烧结热源有两种,即采用激光束的方式(DMLS)和采用电子束(EBM)的方式。两种方式的输出功率和扫描速度各不相同,这与积层面整体是否是一层一层预热密切相关。预热与否会影响残余应力和粉末去除性,目标形状的实现也将发生变化
具体DMLS和EBM两种金属3D打印技术比较,点击查看>>http://www.nanjixiong.com/thread-69584-1-1.html
工艺对比:
SLS是选择性激光烧结,所用的金属材料是经过处理的与低熔点金属或者高分子材料的混合粉末,在加工的过程中低熔点的材料熔化但高熔点的金属粉末是不熔化的。利用被熔化的材料实现黏结成型,所以实体存在孔隙,力学性能差,要使用的话还要经过高温重熔。
SLM是选择性激光熔化,顾名思义也就是在加工的过程中用激光使粉体完全熔化,不需要黏结剂,成型的精度和力学性能都比SLS要好。
想要了解世界金属3d打印工艺与格局,点击查看>>http://www.nanjixiong.com/thread-69612-1-1.html
武汉华科三维科技有限公司
http://www.huake3d.com/product_detail.asp?Product_ID=34&Product_ParentID=10
武汉华科三维科技有限公司是华中地区投资规模最大的专业3D打印装备研发制造平台,注册资本6000万元人民币;由华中科技大学产业集团、华中数控、华工投资、合旭控股及华中科大快速成型技术团队等联合发起设立的高新技术企业。
HK M100

武汉滨湖机电技术产业有限公司
http://www.binhurp.com/cn/view.php?aid=28
武汉滨湖机电技术产业有限公司以华中科技大学快速制造中心为技术依托,是国内最早从事3D打印技术自主研发的单位之一。自1991年以来,公司先后研发制造出SLS、SLM等不同成型原理的3D打印设备
HRPM-II
http://www.zero-tek.com/cn/index.html
目前中瑞科技推出了3款金属3D打印机.分别是SLM150、SLM300、SLM500,下面我们来分别介绍一些这三款金属打印机.
SLM150

SLM300
SLM500

北京易加三维
EP-M250
EP-M250是易加三维公司最新发布的金属粉末材料3D打印机,在无需刀具和模具条件下成形出任意复杂结构和接近100%致密度的金属零件。 EP-M250是易加三维公司最新发布的金属粉末材料3D打印机,该设备采用选择性激光熔化(Selective Laser Melting, SLM)技术利用较小功率激光直接熔化单质或合金金属粉末材料,在无需刀具和模具条件下成形出任意复杂结构和接近100%致密度的金属零件。


江苏永年激光
http://www.yn3dp.com/about.php?id=1
YLM-II型 超大型 SLM


YLMs-I型 多功能 SLM
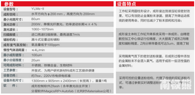
YLMs-II型 多功能 SLM

YLM-I型 工业 SLM
北京隆源自动成型系统有限公司
http://www.lyafs.com.cn/proinfo.aspx?id=6
北京隆源自动成型系统有限公司成立于1994年,为三帝打印科技有限公司(3DP Technology, Inc.)控股子公司。隆源是中国最早开发选区粉末烧结激光快速成型机的企业,目前设备的技术范围包括SLS,SLM以及LENS技术。
隆源成型通过拥有自主知识产权的3D打印、激光智能制造设备及产品、全面的工艺及雄厚的技术实力为用户提供个性化的定制服务。隆源成型加工服务中心已为航空航天、汽车摩托车、泵业阀体等行业快速制造了大批量的异形复杂制件。
AFS-M260

AFS-M80
AFS-D800V
AFS-D600
智束三维
http://www.qbeam-3d.com/page87
EBSM R2
西安铂力特激光成形技术有限公司
http://www.xa-blt.com/about/?110.html
西安铂力特激光成形技术有限公司是中国领先的选区激光熔化技术(SLM)设备制造商和一体解决方案供应商,致力于持续创新,为航空航天、医疗、制造、汽车等众多行业的客户提供卓越产品及解决方案。公司创始人黄卫东教授从1995年开始进行金属增材制造技术研究,是国内最早开展相关研究的著名学者。
铂力特为国产大飞机C919在验证阶段利用LSF技术3D打印试制的中央异缘条为行业称道,在医学领域,铂力特多次拥有肩胛骨、胸骨、盆骨、血管外支架等3D打印植入物成功制备案例,成为国内金属3D打印领先企业
BLT-S300


BLT-S200


华曙高科
http://www.farsoon.com/?page_id=443
湖南华曙高科技有限责任公司(Hunan Farsoon High-Technology Co.,Ltd)位于长沙国家高新技术产业开发区麓谷,创建于2009年,是工业级3D打印技术的领航企业。公司专业从事选择性激光烧结(SLS)设备制造、材料研发生产和加工服务,服务于汽车、军工、航空航天、机械制造、医疗器械、房地产、动漫、玩具等行业。
FS271M
华曙FS271M为金属激光烧结设备的性价比设定了新标准。它拥有500w光纤激光器,高精度的扫描振镜,其 成型缸尺寸为275*275*320mm,是一款能满足客户需求的实用型机型. 价格和性能 FS271M给用户带来性能和价格上的优势。华曙致力于产品质量,所有关键部件使用高质量的进口零件。相比 于市场上所有类似设备,华曙一如既往地提供具有竞争力的价格。 开放的平台 华曙致力于真正的创新,提供完全自由开放的应用操作平台。类似于华曙的其他设备,FS271M能完全访问设 备参数和设置,同时用户可以选择合适的材料来满足任何生产或原型需求,包括选择使用Farsoon高质量的材 料或其他第三方的材料。
FS121M


北京易博三维科技有限公司
http://www.yibo3d.com/index.php?m=content&c=index&a=show&catid=32&id=45
YBRP-140 SLM微型金属3D打印机
优势:
1.小型桌面金属机成型材料为铁基、镍基、铜基合金以及钛合金,外形尺寸小,价格亲民,可自制戒指、首饰等金属制品,从科研和工业高端型向大众消费型拓展。
2.YBRP-140主要针对教育行业,特别适合用于小批量,多品种,小尺寸的钛合金、钴珞合金等金属件的快速成型,及特种金属材料的研究。
3采用金属选区激光熔化,可用于多材料复杂精细高性能金属零部件的直接制造、精度、致密度高,极致改善SLM的打印体验。
4.YBRP-140外形可根据具体情况和要求个性定制,高效的打印速度,适合现代医学、首饰加工的快速化、个性化、柔性化发展的需求,在生物医学、珠宝首饰等制造领域具有广阔的应用。
YBRP-260 SL

广东汉邦激光科技有限公司
广东汉邦激光科技有限公司,成立于广东省中山市,注册资金1000万元。专注于金属粉末激光选区熔化(SLM)3D打印设备的研发、生产、销售及服务领域。公司拥有专业的研发团队,核心成员有10年以上金属3D打印设备研发及应用经验。
现与西安交通大学(快速制造国家工程研究中心)、南京航空航天大学、华南师范大学、广东省工研院(广州有色金属研究院)等多所高校与研究单位开展激光光学、3D打印、金属粉末应用、工艺开发及应用、设备研发等多方面的深入合作,并建立起长期战略合作关系。
特别是和快速制造国家工程研究中心密切合作,联合开发出了一系列工业级金属3D打印设备。并针对各行业的具体细分领域要求,不断完善工艺开发及应用。金属3D设备主要服务于牙科、骨科、模具,航空航天、汽车制造、珠宝首饰、电子产品、家电、终端零部件等行业,及粉末研究、力学性能研究、教学等科研领域。通过对金属3D设备长期使用性能测试及打印样品专业检测,设备整体性能优越,可达到国外设备同等水平。
SLM-150


SLM-280


安徽恒利增材制造科技有限公司
安徽恒利增材制造科技有限公司是芜湖市高层次人才团队与安徽省春谷3D打印智能装备产业技术研究院战略合作投资成立的一家新型3D打印设备研发、生产、销售、应用服务及展示于一体的科技类公司,主要从事自主研发生产销售SLM金属3D打印设备及材料、3D打印加工服务。
安徽恒利公司设立中国兵器工业集团增材制造技术应用中心安徽分中心,面向周边区域内军工企业开展区域性、精细化3D打印技术服务。提供工业3D打印装备及服务一体化综合解决方案,通过拥有自主知识产权的3D打印设备及产品、全面的工艺及雄厚的技术实力为广大用户提供个性化的定制服务。
安徽恒利增材制造科技有限公司专注于特种金属材料、结构功能一体化材料激光选区熔化3D打印设备的研发、生产、销售。融合3D打印+传统制造,专注于实际企业生产应用服务。
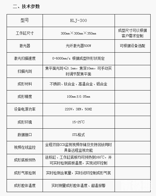
HLJ300

想要了解开源金属打印机的相关知识,点击查看>>http://www.nanjixiong.com/thread-15823-1-1.html
国内外3D金属打印企业汇总,点击查看>>http://www.nanjixiong.com/thread-69590-1-1.html
《3D打印世界》——中国3D打印行业第一本专业月刊(点击可在线阅读)
搜索官方微信账号:“3D打印世界”,新鲜、有料、深度3D打印资讯,尽在3D打印世界!